论坛风格切换
  • 185264阅读
  • 790回复

《摩机坊》 ,提供底台摩机升级意见和电子管升级指导 [复制链接]

上一主题 下一主题
只看该作者 420 发表于: 2009-08-31
和旁边的22U是不是焊在一起的?
享受生活,轻轻松松玩音响
玩音响,玩的就是电流和振动。
只看该作者 421 发表于: 2009-08-31
不是
只看该作者 422 发表于: 2009-08-31
中间的二只脚看看是不是连接在一起的?旁边的二只脚好像都是接地的吧?
享受生活,轻轻松松玩音响
玩音响,玩的就是电流和振动。
只看该作者 423 发表于: 2009-08-31
中间一只脚在这里
只看该作者 424 发表于: 2009-08-31
22U的呢?
享受生活,轻轻松松玩音响
玩音响,玩的就是电流和振动。
只看该作者 425 发表于: 2009-08-31
22U在这里
只看该作者 426 发表于: 2009-09-01
趙兄我家有一對美國quick silver8417mono box后級買20多年,已多年沒用,請問能否摩改,我有原機綫路圖。
只看该作者 427 发表于: 2009-09-01
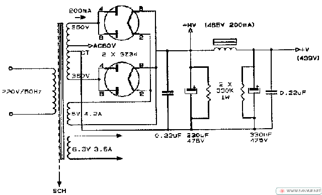
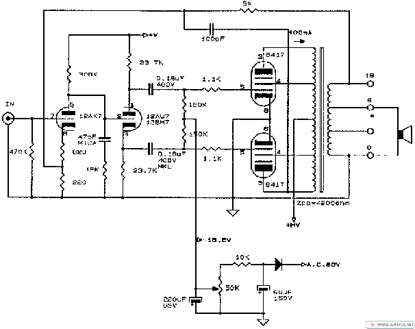
送上綫路圖
只看该作者 428 发表于: 2009-09-03
赵兄,S2A老款机能磨吗?一直在考虑这个是,能否给个大致方案和预算?
只看该作者 429 发表于: 2009-09-03

赵兄,S2A老款机能磨吗?一直在考虑这个是,能否给个大致方案和预算?


S2A我一直没有动手摩过,所以,还没有成熟的方法,再就是,好久没有玩这个机器了,真的要摩机的话,需要给我时间重新研究了,呵呵
享受生活,轻轻松松玩音响
玩音响,玩的就是电流和振动。
快速回复
限100 字节
 
上一个 下一个