论坛风格切换
  • 3190阅读
  • 2回复

转烧友旺旺的问题 [复制链接]

上一主题 下一主题
 
只看楼主 倒序阅读 0 发表于: 2011-04-18

wxcxr2009 (2011-04-18 11:00:33):
我是欧博大水滴,柏韵2a3/es、管子是创世金版ecc81,珍品2a3rca274b,还用全真顶品2a3es管子,箱子是奥高沙比利原木全频p601,电源线和保险丝贵公司的p301501;信号和喇叭线是银彩220i
目前的状况是声场可以,声音也润泽,但纵深场不明显,器物质感不真切。
最近一直在学习你的摩机实例,我的认识是
ic电位器破坏了我的信号通道,恶化了声场、细节,现在计划是废了ic电位器,用你的铑输入、卡达斯机内信号联线,直通丹麦千元级电位器到推动管。滤波电容好象是一般电容(100vf420v)想换掉,请你推荐一下。藉合和旁路电容好象还可以;机内线也暂时不考虑。
由于我实在怕运机器到你公司,故请赵师傅邦我把一下脉,尊听你的意见。邦我筹划、供应原件。




享受生活,轻轻松松玩音响
玩音响,玩的就是电流和振动。
只看该作者 1 发表于: 2011-04-18
图片
享受生活,轻轻松松玩音响
玩音响,玩的就是电流和振动。
只看该作者 2 发表于: 2011-04-18
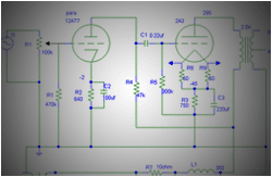
电路图
享受生活,轻轻松松玩音响
玩音响,玩的就是电流和振动。
快速回复
限100 字节
 
上一个 下一个